网页客服,欢迎咨询
联系我们
      工作时间
  • 周一至周五:09:00-17:30
  • 周六至周日:10:00-16:00
关于古代东莞,你了解多少?
2023-03-25 21:27:25 599
  • 收藏
  • 管理

    《奇妙博物馆》11月特别策划

    珠江口的千年古城

    (东莞市博物馆专刊)


    东莞

    聚江入海的中国南方古城

    拥有5000年的文明史

    1680多年的建县史

    1250多年的建城史

    从“珠三角第一村”到南越国地

    从东官郡的设立到县治置于莞城

    从农业大县到现代名城

    历史的每一次跨越

    都给这座珠江口的千年古城

    留下了弥足珍贵的印记



    当时间回溯到五千年以前

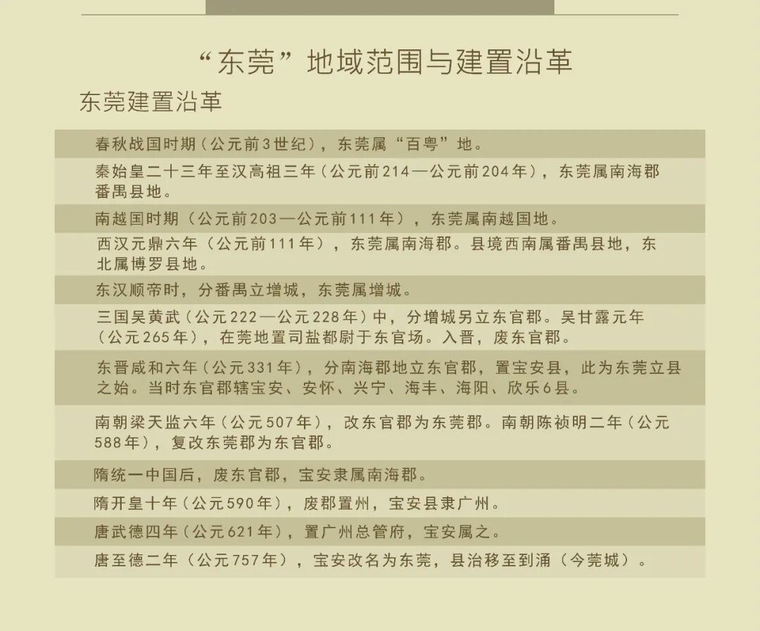
    关于古代东莞,你了解多少?

    你知道东莞先民餐桌上的“常客”吗?

    你见识过5000多年前的“潮流”树皮衣吗?

    东莞的名字是怎么来的?

    东莞有啥“高定”外销品?

    沿着海上丝绸之路来到东莞的外国朋友们

    在这里留下了哪些故事?

    ……

    翻开11月的《奇妙博物馆》

    你会找到想要的答案


    |《奇妙博物馆》是中国博物馆协会社会教育专业委员会的会刊,是国内第一本原创少儿博物馆科普教育杂志,于2018年创刊。刊物内容由全国博物馆、研究所、高校等专业机构中的一线文博工作者及文博领域专家学者、博物馆文化教育推广者等共同参与撰写,向全国乃至全世界的青少年介绍异彩纷呈的历史、文化、科技、自然、艺术等主题,展现新时代中华民族的文化自信与精神风貌。


    让孩子从小爱上博物馆,既是家长、老师们的心愿,也是整个社会特别是博物馆人的责任。2022年,东莞市博物馆受邀与中国博协社教专委会会刊《奇妙博物馆》(新蕾出版社)编辑部携手策划以“珠江口的千年古城”为主题的“东莞市博物馆专刊”,为大家讲述东莞在古代的那些事儿。


    经过双方大半年的努力,2022年11月,《奇妙博物馆》“东莞市博物馆专刊”顺利出版发行。



    在本期刊物中,东莞市博物馆以“珠江口的千年古城”为主题,精选多件馆藏文物,撰写了内容丰富的6篇文章,以文物带历史,为大家讲述关于东莞古代文明的诞生。



    《东莞先民的“高质量”生活》介绍数千年前东莞人的家常菜单、厨房配置、古老的树皮衣和纺织技术,让孩子们惊叹,原来热爱美食和穿搭早就写在东莞人的基因里。



    《东莞“成长”记》讲述东莞简史,从“东莞”名字的由来讲到汉代的东莞小“别墅”,再到明清时期独具特色的东莞县城,让孩子们感受东莞的悠久历史。



    《有“朋”自远方来》则介绍了元代至正大铜钟和明代却金亭碑上体现中外友好往来的故事,东莞作为海上丝绸之路的港口城市之一,这样的故事还有很多,等待孩子们去探索。



    《解锁“教育密码”》解开明清时期东莞人才辈出的“教育密码”,讲述功不可没的东莞学宫,希望孩子们秉承好学精神,精进学业。



    《东莞的特色商品》带领孩子们了解东莞具有西洋风格的特色外销品,以及“直击灵魂”的香料莞香。



    最后一篇《镇馆之宝——一对“明星”梅瓶》,介绍了一对漂亮且稀罕的明代白釉贴花折枝花卉纹梅瓶,让孩子们观看镇馆之宝时感受明代东莞人的审美意趣,感受我国古代陶瓷工匠的匠心。


    本期刊物收录的关于古代东莞的文章,以少儿的视角、充满童趣的语言解读历史文化,满足孩子的求知欲与好奇心,希望孩子们能在欢快、轻松、愉悦的阅读气氛下获取受益一生的知识。



    上一页:【邓氏家族】邓氏迁徙历史及全球分布 下一页:City Look|人杰地灵,怀德石洞
    全部评论(0)